Fórmulas y ecuaciones lineales: Fórmulas
Gráficas
Podemos crear una tabla correspondiente a la fórmula #\blue{y=5x+10}#:
\[\begin{array}{l|c|c|c|c|c}
x & 0 & 1 & 2 & 3 & 4\\
\hline
y & 10 & 15 & 20 & 25 & 30
\end{array}\] Hicimos esta tabla calculando el valor de #y# correspondiente al valor elegido de #x# en la fila superior. Los valores de @y@ están en la fila inferior.
Podemos hacer una gráfica correspondiente a esta tabla. La fila superior con valores para #x# corresponde al eje horizontal, y la fila inferior con valores para #y# corresponde al eje vertical.
Si #x=1#, luego #y=15#. Esto corresponde al punto #\rv{1,15}#. A la derecha puedes ver cómo puedes encontrar este punto dibujando líneas perpendiculares desde los ejes. De la tabla se deduce que la gráfica pasa por los siguientes puntos: #\rv{0,10}#, #\rv{1,15}#, #\rv{2,20}#, #\rv{3,25}# y #\rv{4,30}#. Estos puntos están dibujados a la derecha y conectados por una línea perfecta, que en este caso es una línea recta.
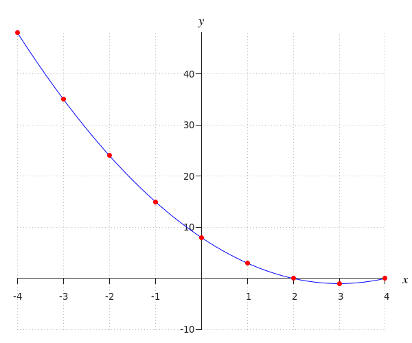
| #\boldsymbol{x}# | #-4# | #-3# | #-2# | #-1# | #0# | #1# | #2# | #3# | #4# |
| #\boldsymbol{y}# | #48# | #35# | #24# | #15# | #8# | #3# | #0# | #-1# | #0# |

Or visit omptest.org if jou are taking an OMPT exam.