Lineaire formules en vergelijkingen: Formules
Grafieken
Bij de formule #\blue{y=5x+10}# kunnen we een tabel maken:
\[\begin{array}{l|c|c|c|c|c}
x & 0 & 1 & 2 & 3 & 4\\
\hline
y & 10 & 15 & 20 & 25 & 30
\end{array}\] We hebben deze tabel gemaakt door bij de gekozen waarde van #x# in de bovenste rij de bijbehorende waarde van #y# uit te rekenen. De waarden van #y# staan in de onderste rij.
Bij een tabel kunnen we een grafiek maken. De bovenste rij met #x# waarden hoort bij de horizontale as, en de onderste rij met #y# waarden hoort bij de verticale as.
Als #x=1#, dan #y=15#. Hierbij hoort het punt #\rv{1,15}#. Rechts zie je hoe je dit punt kan vinden door loodrechte lijnen vanuit de assen te tekenen. Uit de tabel volgt dat de grafiek door de volgende punten gaat: #\rv{0,10}#, #\rv{1,15}#, #\rv{2,20}#, #\rv{3,25}# en #\rv{4,30}#. Deze punten zijn rechts getekend en verbonden door een vloeiende lijn, in dit geval een rechte lijn.
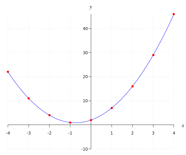
| #\boldsymbol{x}# | #-4# | #-3# | #-2# | #-1# | #0# | #1# | #2# | #3# | #4# |
| #\boldsymbol{y}# | #22# | #11# | #4# | #1# | #2# | #7# | #16# | #29# | #46# |

omptest.org als je een OMPT examen moet maken.