Vectorrekening in vlak en ruimte: Rechten en vlakken
Geparameteriseerde vlakken
Ook vlakken in de 3-dimensionale ruimte kunnen we beschrijven met behulp van parametervoorstellingen. We kiezen weer een vaste oorsprong #\vec{0}# in de ruimte. Voor een vlak hebben we één steunvector nodig en twee richtingsvectoren en (dus) twee parameters. Om de parametervoorstelling werkelijk die van een vlak te laten zijn, mogen de twee richtingsvectoren niet op dezelfde lijn door de oorsprong liggen.
Laat #\vec{u}# en #\vec{v}# twee vectoren zijn die niet op één lijn door #\vec{0}# liggen. De lineaire combinaties # \lambda \cdot\vec{u}+\mu \cdot\vec{v}# van #\vec{u}# en #\vec{v}# doorlopen precies de punten/vectoren van een vlak #U# door de oorsprong. We noemen dit het vlak opgespannen door #\vec{u}# en #\vec{v}#.
Is #\vec{a}# een derde vector, dan doorloopt, voor variërende #\lambda# en #\mu#, het punt #\vec{x} = \vec{a}+\lambda \cdot\vec{u}+\mu \cdot\vec{v}# het vlak #V# door #\vec{a}# parallel met #U#. We noemen \[\vec{x} = \vec{a}+\lambda \cdot\vec{u}+\mu\cdot \vec{v}\] een parametervoorstelling of vectorvoorstelling van #V#.
De vectoren #\vec{u}# en #\vec{v}# noemen we de richtingsvectoren van zowel #U# als #V#.
De vector #\vec{a}# is een steunvector van het vlak #V#. We noemen #\lambda# en #\mu# wel de parameters.
Het vlak #U# is het speciale geval van het algemene vlak #V# waarbij #\vec{a}=\vec{0}# een steunvector is.
Als #\vec{u}=r\cdot\vec{v}# voor een scalar #r#, dan vormen de punten\[\vec{a}+\lambda\cdot \vec{u}+\mu\cdot \vec{v}=\vec{a}+\left(\lambda\cdot r+\mu\right)\cdot \vec{v}\] voor variërende #\lambda# en #\mu# niets anders dan de lijn met steunpunt #\vec{a}# en richtingsvector #\vec{v}#.
Net als bij rechten zijn steun- en richtingsvectoren niet uniek bepaald: een vlak kan op meerdere manieren met steun- en richtingsvectoren beschreven worden. Elke vector in #V# kan als steunpunt gekozen worden. Elke basis van #U# kan als tweetal richtingsvectoren van #V# gekozen worden.
Het vlak #V# met parametervoorstelling #\vec{x}= \vec{a}+\lambda \cdot\vec{u}+\mu \cdot\vec{v}# kan ook beschreven worden met de parametervoorstelling \[ \vec{x}= \vec{a}+\rho \cdot(\vec{u}+\vec{v})+\sigma \cdot(\vec{u}-\vec{v}).\]
Dit betekent dat je elke vector van de vorm #\vec{a}+\lambda \cdot\vec{u}+\mu \cdot\vec{v}# ook in de vorm #\vec{a}+\rho \cdot(\vec{u}+\vec{v})+\sigma \cdot(\vec{u}-\vec{v})# moet kunnen schrijven en omgekeerd. Dat dit zo is volgt uit de gelijkheden
\[\begin{array}{rcl}\vec{a}+\lambda \cdot\vec{u}+\mu\cdot \vec{v} &=& \vec{a} +\frac{1}{2}(\lambda + \mu)\cdot (\vec{u}+\vec{v}) + \frac{1}{2}(\lambda - \mu )\cdot(\vec{u}-\vec{v})\\ \vec{a}+\rho\cdot (\vec{u}+\vec{v})+\sigma\cdot (\vec{u}-\vec{v})&=&\vec{a}+(\rho + \sigma)\cdot\vec{u} + (\rho - \sigma ) \cdot\vec{v}\end{array}\]
In plaats van steunvector zullen we ook nu weer van steunpunt spreken. Het gaat hier immers om een punt in de ruimte, dat het eindpunt is van de representant van de steunvector die het beginpunt in de oorsprong heeft liggen.
De definitie van parallel komt overeen met de meetkundige: de vlakken #U# en #V# snijden elkaar niet.

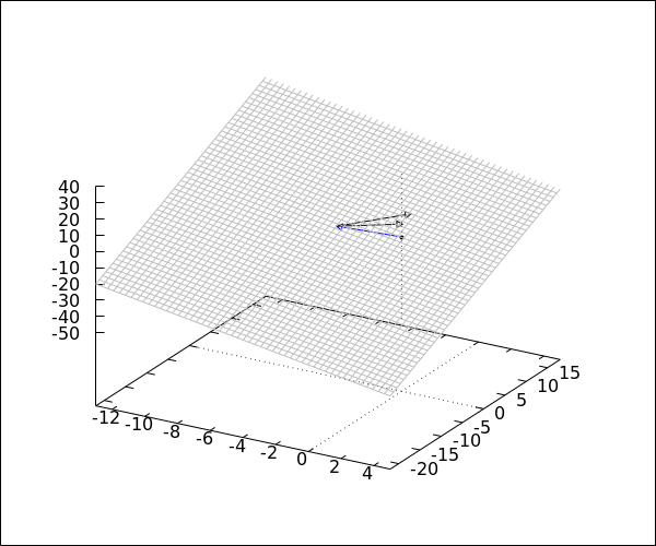
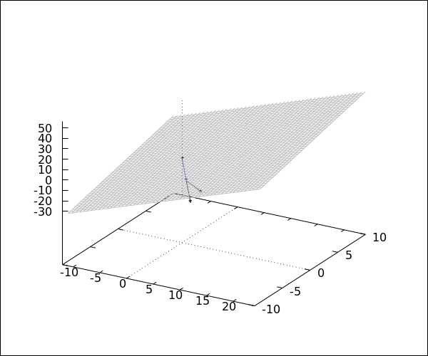
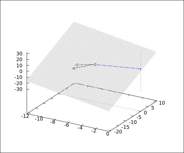
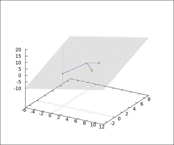
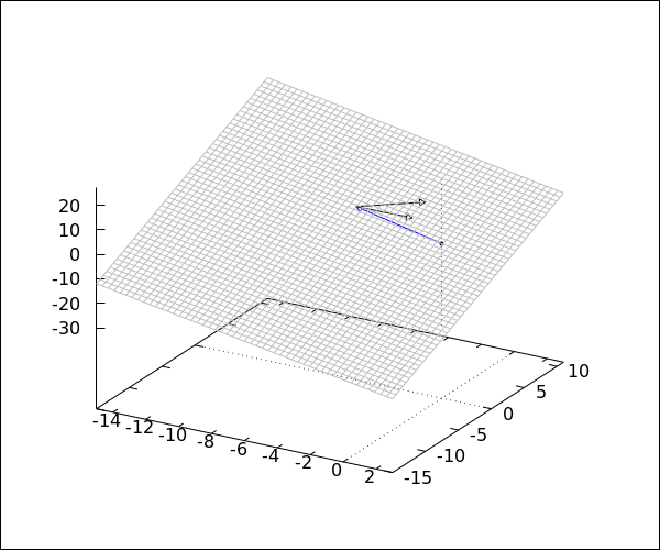
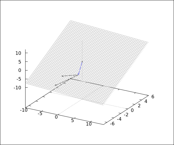
De steunvector #\rv{-4,0,-2}# is blauw getekend. De richtingsvectoren #\rv{3,4,1}# en #\rv{3,6,4}# zijn zwart getekend, en het vlak #V# is grijs getekend.
omptest.org als je een OMPT examen moet maken.