Geometría: Curvas paramétricas
Vectores
El concepto de flechas dirigidas de cierta longitud en el plano se puede precisar utilizando vectores. Los vectores son objetos con longitud (o magnitud) y dirección. Empezamos con la noción de un "vector de desplazamiento".
Supongamos que #\blue A# y #\green B# son puntos en el plano. Define el vector de desplazamiento #\vec{\blue A \green B}# como la flecha (recta) que comienza en #\blue A# y termina en #\green B#.
Nosotros decimos que #\blue A# es el punto de partida (o inicial) de #\vec{ \blue A \green B}# y #\green B# es el punto final (o terminal) de #\vec{ \blue A \green B}#.
El origen se denota con la letra #O#
Ejemplo
La siguiente imagen indica #\vec{O \green B}# donde #\green B=\rv{1,2}#.
Se pueden sumar dos vectores de desplazamiento siempre que el punto final de uno coincida con el punto inicial del otro.
Supongamos que #\blue A, \green B# y #\orange C# son tres puntos en el plano. Define la suma de #\vec{\blue A \green B}# y #\vec{ \green B \orange C}# como
\[ \vec{\blue A \green B} + \vec{ \green B \orange C} = \vec{ \blue A \orange C }\]
Un vector de desplazamiento siempre se puede "mover". Esto da la noción de un vector. Intuitivamente, un vector es un vector de desplazamiento sin ningún punto de partida especificado.
Un vector #\blue{\vec{x}}# es una flecha en el plano que se puede reposicionar, sin girar o estirar/encoger, al vector de desplazamiento #\vec{OA}# por algún punto #A# en el plano.
Si #A=\rv{x_1,x_2}#, denotamos el vector #\blue{\vec{x}}# por #\cv { x_1 \\x_2 }#.
Ten en cuenta que hay múltiples representaciones del mismo vector. La imagen muestra varias representaciones del vector #\cv{1\\2}#.
Ejemplo
La longitud de un vector se puede calcular usando el teorema de Pitágoras.
Dado un vector #\blue{\vec{x}}=\cv{ \green{x_1}\\ \orange{x_2} }#, la longitud del vector, denotada por #\| \blue{\vec{x}} \|#, es dada por
\[\| \blue{\vec{x}} \| = \sqrt{\green{x_1}^2+\orange{x_2}^2}\]
Ejemplo
El largo de #\blue{\vec{x}}=\cv{\green{1}\\ \orange{2}}# es dado por \[\|\blue{\vec{x}}\|=\sqrt{\green 1^2+ \orange 2^2}=\sqrt{5}\]
Sumar vectores es considerablemente más fácil que sumar vectores de desplazamiento. Por ejemplo, dos vectores cualesquiera pueden sumarse independientemente, mientras que dos vectores de desplazamiento deben alinearse para poder sumarse. También podemos definir la "multiplicación escalar".
Supongamos que #\blue{\vec{x}} =\blue{\cv{x_1\\x_2}}# y #\green{\vec{y}}=\green{\cv{y_1\\y_2}}# son dos vectores y #c# es un número real. Definimos la suma de #\blue{\vec{x}}# y #\green{\vec{y}} # como \[\blue{\vec{x}}+\green{\vec{y}}=\cv{\blue{x_1}+\green{y_1}\\\blue{x_2}+\green{y_2}}\]
y la multiplicación escalar #\orange{c} \cdot \blue {\vec{x}}#
\[\orange{c} \cdot \blue{\vec{x}}=\cv{\orange{c}\cdot \blue{x_1}\\ \orange{c}\cdot \blue{ x_2}}\]
Ejemplo
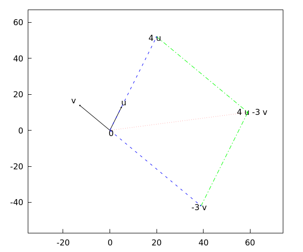
Esto se deduce del siguiente cálculo:
\[\begin{array}{rcl} 4\cdot\vec{u}-3\cdot\vec{v}&=&4\cdot\rv{5,13}-3\cdot\rv{-13,14}\\
&&\qquad \blue{\text{definiciones }\vec{u}, \vec{v}}\\
&=&\rv{4\cdot 5, 4\cdot 13}+\rv{-3\cdot-13, -3\cdot 14}\\
&&\qquad \blue{\text{multiplicación por coordenada}}\\
&=&\rv{20, 52}+\rv{39, -42}\\
&&\qquad \blue{\text{se simplificó}}\\
&=&\rv{20+39, 52-42}\\
&&\qquad \blue{\text{adición por coordenada}}\\
&=&\rv{59,10}\\
&&\qquad \blue{\text{se simplificó}}\end{array}\]
La siguiente figura muestra los vectores #\vec{u}# y #\vec{v}# dibujados en negro, los vectores #4\cdot \vec{u}# y #-3\cdot\vec{v}# en rectas punteadas azules y el vector #4\cdot\vec{u}-3\cdot\vec{v}# en una recta punteada roja.

Or visit omptest.org if jou are taking an OMPT exam.