Differentiëren: Toepassingen van afgeleiden
Stijgen en dalen
Stijgen en dalen
Een functie #f# is #\blue{\text{stijgend}}# in #x# als #f(x)# groter wordt als #x# groter wordt.
Een functie #f# is #\green{\text{dalend}}\ (gestreept)# in #x# als #f(x)# kleiner wordt als #x# groter wordt.
In het voorbeeld zien we dat een functie ook kan stijgen en dalen. We zeggen dan dat de functie stijgt op het interval #\ivoo{-\infty}{6}# en daalt op het interval #\ivoo{6}{\infty}#.
We kunnen nagaan of een functie stijgt of daalt in een punt #x# door te kijken naar de afgeleide in dat punt.
Een functie #f# #\blue{\text{stijgt}}# in een punt #x# als #f'(x)\gt 0#.
Een functie #f# #\green{\text{daalt}}# in een punt #x# als #f'(x)\lt 0#.
Een functie #f# kan overgaan van #\blue{\text{stijgend}}# naar #\green{\text{dalend}}# (en andersom) in een punt #p# als #f'(p)=0#.
Voorbeeld
\begin{array}{rcll}f(x)&=&x^3-8x& \text{met } f'(x)=3x^2-8\\
f'(2)&=&4&\text{dus }f\blue{\text{ stijgt }}\text{in }x=2\\f'(1)&=&-5&\text{dus }f\green{\text{ daalt }}\text{in }x=1\end{array}
| Stappenplan | Voorbeeld | |
|
We willen het interval of de intervallen bepalen waarop de functie #f# #\blue{\text{stijgt}}#. |
#f(x)=\left(x-4\right)^2+6# | |
| Stap 1 |
Bepaal de afgeleide van #f#. |
#f'(x)=2\left(x-4\right)# |
| Stap 2 |
Bepaal de nulpunten van de afgeleide. |
#x=4# |
| Stap 3 |
Bepaal van punten links en rechts van de nulpunten of #f'# positief of negatief is. |
#f'(0)=-8# en #f'(6)=4# |
| Stap 4 |
Bepaal nu het interval/de intervallen waarop #f# stijgt. De functie #f# stijgt als #f'(x) \gt 0#. |
#f# #\blue{\text{stijgt}}# op #\ivoo{4}{\infty}# |
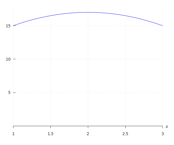
| Stap 1 | We bepalen de afgeleide van #f# met behulp van de machtsregel. Dat geeft: \[f'(x)=-4x+8\] |
| Stap 2 | We lossen de vergelijking \[-4x+8=0\] op. Dat gaat als volgt: \[\begin{array}{rcl}-4x+8&=&0 \\ &&\phantom{xxx}\blue{\text{de op te lossen vergelijking}} \\ -4x&=&-8 \\ &&\phantom{xxx}\blue{\text{beide zijden min }8} \\ x&=&\displaystyle 2 \\ &&\phantom{xxx}\blue{\text{beide zijden gedeeld door }-4} \\\end{array}\] |
| Stap 3 | #f'(0)=8# # f'(4)=-8# |
| Stap 4 | Dus de functie #f# is stijgend op het interval #\ivoo{-\infty}{2}# en dalend op het interval #\ivoo{2}{\infty}#. Dus #a=2#. |

omptest.org als je een OMPT examen moet maken.